日前,上海市人民政府印發《上海市能源發展“十四五”規劃》。
十四五”期間,上海能源高質量發展目標是著力推進五個轉型。一是能源發展從集中為主向集中和分布式發展并重轉型,更好適應能源變革趨勢,推動清潔能源加快從補充能源向替代能源轉變;二是能源供需從單向平衡向雙向互動轉型,推進源網荷儲協調發展,進一步提高能源利用效率和效益;三是能源結構優化從政策推動向科技與體制推動轉型,逐步實現綠色、協調和可持續發展;四是能源資源配置從計劃為主向市場為主轉型,更好激發企業主體自主創新動力和市場活力;五是能源設施從單一功能向復合功能轉型,更多應用數字技術,促進能源服務從提供單一能源產品向綜合服務轉變。
《規劃》提出,大力發展可再生能源,可再生能源向集中與分布式并重轉變。實施“光伏+”專項工程,結合土地和屋頂資源,分行業、分領域推進光伏發展,力爭光伏新增規模270萬千瓦。近海風電重點推進奉賢、南匯和金山三大海域風電開發,探索實施深遠海域和陸上分散式風電示范試點,力爭新增規模180萬千瓦。結合廢棄物資源化利用推進生物質發電項目建設,新增規模約40萬千瓦。因地制宜推進地熱能開發,研究探索潮汐能試點示范。
《規劃》還提出,促進重點用能領域綠色低碳轉型。結合本市重點區域和重大產業項目開發,實施可再生能源替代行動,新建項目原則上應一體化開發屋頂光伏。
上海市人民政府關于印發《上海市能源發展“十四五”規劃》的通知
滬府發〔2022〕4號
各區人民政府,市政府各委、辦、局:
現將《上海市能源發展“十四五”規劃》印發給你們,請認真按照執行。
上海市人民政府
2022年4月16日
上海市能源發展“十四五”規劃
為保障本市經濟社會全面協調可持續發展和人民生活水平持續提高的用能需要,進一步促進能源與經濟、社會、環境的協調發展,根據《上海市國民經濟和社會發展第十四個五年規劃和二〇三五年遠景目標綱要》,制定本規劃。
一、發展基礎
“十三五”期間,上海能源以轉型發展為主線,以深化改革和科技創新為驅動力,以節能減排和結構調整為突破口,在能源安全保障、結構優化、改革創新和服務民生等方面均取得了明顯成效,為“十四五”上海能源高質量發展奠定了較好的基礎。
(一)能源建設有序推進,能源產供儲銷體系逐步完善
“十三五”期間,全市建成一批技術含量高、保障能力強的標志性能源項目。隨著淮南-南京-上海1000千伏特高壓交流通道和500千伏五角場變電站等重大電網工程建成投運,以“五交四直”市外來電通道和500千伏雙環網為支撐的城市主干電網結構更為完善。奉賢、崇明等燃機項目建成投產,閔行燃機項目開工建設,石洞口電廠等容量替代項目啟動實施,新增電源全部為清潔能源發電。建成洋山LNG儲罐擴建工程、臨港-上海化工區天然氣管道等一批重點油氣項目,形成以“6+1”多氣源和C字形城市主干管網為支撐的聯供體系,出臺《上海市天然氣產供儲銷體系建設方案》,油氣應急儲備能力有效提升,天然氣產供儲銷體系在國內處于領先水平。
(二)能源需求平穩增長,能源消費結構更加趨于優化
“十三五”前四年全市能源消費總量年均增速為1.7%,略高于“十二五”前四年1%的水平;受新冠肺炎疫情影響,2020年全市能源消費總量下降至1.11億噸標準煤,比2019年減少600萬噸標準煤。其中,天然氣消費保持較快增長,“十三五”前四年年均增速5.9%;2020年全市用氣量92億立方米,最高日用量和最大峰谷差均創新高。電力消費增速小幅回升,“十三五”前四年年均增速23%;2020年全市用電量1576億千瓦時,最高用電負荷和最大峰谷差均創新高。抓住能源供需環境相對寬松、清潔能源供應較為充足的有利時機,大力推進能源結構調整。“十三五”期間,全市煤炭消費占一次能源消費比重從37%下降到31%,天然氣占比由10%上升到12%,非化石能源占比由14%上升到18%,均已完成本市能源發展“十三五”規劃目標。
(三)能源技術取得突破,能源發展進入調結構新階段
聚焦前沿領域和關鍵環節,能源裝備研發制造取得重大突破。實現H級燃氣輪機國產化總裝,高溫氣冷堆核電站示范工程首臺堆內構件通過出廠驗收。完成6兆瓦直驅海上風機樣機研制,250千瓦集裝箱式全釩液流電池儲能系統研制成功。完成國內在用的最大吊重能力1000噸繞樁式風電安裝船研發制造。在全國率先開展了“陽光貸”金融創新,有效破解分布式光伏“融資難、融資貴”瓶頸。在全國率先開展了奉賢海上風電競爭性配置工作,起到了示范引領作用。對可再生能源、分布式供能扶持政策進行了修訂完善,為行業的創新發展創造了良好環境。本地可再生能源裝機比重從4.7%進一步提高至9.8%。2020年全市可再生能源消納量占全社會用電量比重達到35.6%。
(四)能源體制改革提速,能源市場建設步入快車道
以電力和油氣體制改革為重點,有序推進能源領域市場化改革。成立市電力體制改革領導小組,印發《上海市電力體制改革工作方案》,制定現貨和中長期交易相融合的上海電力市場建設總體方案,統籌推進上海電力體制改革。上海電力交易中心完成股份制改革,上海石化暫供區、外高橋港區2個增量配網試點項目取得較好成效。創新發電與控煤相結合的市場化機制,在全國率先出臺《上海市省間清潔購電交易機制實施辦法(試行)》。推進分電壓等級輸配電價核定,完善天然氣和燃煤發電上網電價機制。全市工商業電價、氣價進行了多輪下調,以減輕企業負擔。依托建設上海石油天然氣交易中心、上海國際能源交易中心等國家級平臺,上海在全國能源市場中的地位不斷提高。上海石油天然氣交易中心現貨交易量居亞洲同類交易場所前列。上海國際能源交易中心上市原油期貨,躋身全球原油期貨市場前列。
(五)能源服務聚焦民生,能源區域合作邁出堅實步伐
為持續優化營商環境,深入推進能源領域“放管服”改革,連續出臺優化電力、燃氣接入營商環境改革方案。通過流程再造、告知承諾等改革舉措,推動我國“獲得電力”指標持續提升,在世界銀行發布的《全球營商環境報告2020》中,該項指標排名進一步提升至第12名。燃氣接入營商環境也得到較大改善,在全國處于領先水平。能源建設聚焦民生需求,通過政策引導,全市充電樁車樁比達到1.1∶1,為新能源汽車推廣營造良好環境。電力架空線入地整治累計竣工規模超260公里。按照每戶8千瓦標準,完成315萬戶居民電能計量表前供電設施擴容改造。中心城區供電可靠性提升到99.994%。崇明農村電網完成新一輪升級改造,“兩率一戶”在全國率先達標。完成老舊隱患燃氣管網改造近300公里,居民住宅老舊立管改造40萬戶,供氣安全性有效提升。落實長三角一體化發展國家戰略,推動區域能源合作不斷深入發展。如東-崇明天然氣管道順利通氣,崇明-南通電力聯網加快推進,與浙江共同推進上海LNG站線擴建項目,長三角地區能源互通互聯水平不斷提高,能源合作發展機制邁上新臺階。
二、發展形勢和挑戰
(一)發展形勢
一方面,能源發展迎來動能轉換期,可再生能源將以更快速度發展。從需求側看,用能需求再電氣化、低碳化趨勢明顯,集成電路等新產業、5G和數據中心等新基建將成為推動上海能源需求增長的新動能。隨著能源科技進步,儲能和電動汽車的普及將進一步推動能源消費革命。從供給側看,風電、光伏效率提升和成本降低,可再生能源將逐步平價上網,這將助推能源轉型。面對市內可再生能源資源瓶頸,本市低碳發展仍需大規模新增市外來電,新的特高壓通道建設迫在眉睫。另一方面,能源安全步入“立破”銜接期,需高度關注能源轉型風險。能源安全轉型要求“先立后破”,要求兼顧低碳效率和安全。能源低碳轉型要求能源供應從化石能源為主轉向更多發揮可再生能源作用,未來國內對低碳清潔能源的需求將大幅增加,但低碳新動能培育需要一個過程,這對本市能源保供將產生重大影響。
(二)面臨挑戰
“十四五”期間,上海能源發展形勢緊迫、任務艱巨,如何有效解決和應對能源發展面臨的矛盾和挑戰,進一步加快建設自主可控的低碳能源安全供應體系,促進能源結構轉型升級發展,顯得尤為重要。上海能源產供儲銷體系需要進一步加快轉型升級步伐,實現更高質量的發展。一是電力供應仍存在薄弱環節。大規模、長距離、集中輸送的直流外來電帶來了較大的調峰壓力,城市中心仍有老舊輸變電設施,部分區域電網仍較為薄弱。30萬千瓦及以下老舊煤機效率低、煤耗高,需加快轉型升級。二是天然氣產供儲銷體系需加快完善。天然氣儲備能力有待提高,洋山LNG外輸面臨單一通道風險。原油、天然氣對外依存度較高的能源安全短板將長期存在。三是可再生能源面臨資源不足等發展瓶頸。大型可再生能源發電可供開發場址較為有限,分布式光伏發展受到屋頂資源、產權共有等因素制約。四是成品油規劃布局需繼續優化調整。航空煤油保障體系需加快調整,機場航油儲備能力需進一步加強。結合中心城區功能轉型,油庫布局有待優化調整。
三、總體要求
(一)指導思想
以習近平新時代中國特色社會主義思想為指導,全面貫徹黨的十九大和十九屆歷次全會精神,深入貫徹習近平生態文明思想,全面落實國家“四個革命、一個合作”能源安全新戰略和“碳達峰、碳中和”目標任務,深入踐行“人民城市人民建,人民城市為人民”重要理念,以能源高質量發展為主線,從供需兩側加快推動能源新舊動能轉換,以科技創新和體制改革為雙動力,加快打造與超大城市相適應的安全、清潔、高效、可持續的現代能源體系,為城市的高質量發展、高品質生活提供有力保障。
(二)基本原則
——安全為本、多元發展。充分利用國際、國內兩個市場、兩種資源,加強與中西部地區能源合作,進一步推動長三角區域管網互聯互通,做到內外并重和多元驅動,適度超前規劃布局重點項目,加快補齊調峰儲備短板,打造高標準能源產供儲銷體系。實施電能替代,促進智慧交通與智慧能源的融合,提高能源系統的靈活韌性和抗風險能力。
——清潔高效、低碳發展。低碳能源快發展和高碳能源低碳利用并重,持續推進能源結構優化。可再生能源堅持大發展、優布局,增量內外并重、風光并舉。煤炭堅持控總量、調結構,煤電逐步從主力電源向支撐調峰電源轉變。天然氣堅持多來源、穩儲備,更好發揮進口LNG作用。在優化大電源布局同時,大力推動分布式電源建設,發揮示范引領作用。
——深化改革、創新發展。堅持需求導向、問題導向、效果導向,持續深化能源市場化改革。以電力和油氣改革為重點,加快建設具有國際影響力的能源要素市場。大力推進能源新技術、新模式、新基建發展,促進能源系統高效化、低碳化、數字化、智能化、互動化轉型。結合中國(上海)自由貿易試驗區臨港新片區(以下簡稱“臨港新片區”)、長三角生態綠色一體化發展示范區(以下簡稱“一體化示范區”)等發展實際,開展區域能源綜合創新示范。
——服務民生、共享發展。進一步加強能源基礎設施,尤其是與民生密切相關的能源新基建建設,推進城鄉用能服務均等化,推動能源設施和環境的協調發展。進一步對標國際最高標準、最高水平,持續優化電力、燃氣接入營商環境,不斷提高市民滿意度和獲得感。
(三)主要目標
“十四五”期間,上海能源高質量發展目標是著力推進五個轉型。一是能源發展從集中為主向集中和分布式發展并重轉型,更好適應能源變革趨勢,推動清潔能源加快從補充能源向替代能源轉變;二是能源供需從單向平衡向雙向互動轉型,推進源網荷儲協調發展,進一步提高能源利用效率和效益;三是能源結構優化從政策推動向科技與體制推動轉型,逐步實現綠色、協調和可持續發展;四是能源資源配置從計劃為主向市場為主轉型,更好激發企業主體自主創新動力和市場活力;五是能源設施從單一功能向復合功能轉型,更多應用數字技術,促進能源服務從提供單一能源產品向綜合服務轉變。
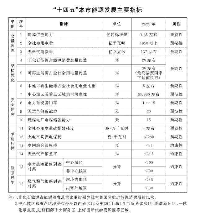
1.總量預測。合理控制能源消費總量,到2025年,能源供應能力按照力爭1.35億噸標準煤配置。倡導節約用電、合理用能,2025年全社會用電量預計1850億千瓦時以上,天然氣消費量預計增加到137億立方米左右。
2.結構優化。到2025年,煤炭消費總量下降5%左右,占一次能源消費比重下降到30%以下;天然氣占一次能源消費比重上升到17%左右;非化石能源占一次能源比重力爭達到20%左右,可再生能源和本地可再生能源占全社會用電量比重分別力爭達到36%左右和8%左右。
3.安全保障。到2025年,力爭中心城區和重點區域供電可靠性達到99.996%左右,電力系統備用率保持在10-15%,天然氣儲備能力達到20天,燃煤電廠電煤儲備能力達到15天。
4.節能環保。到2025年,全市火電機組平均供電煤耗低于290克/千瓦時;電網線損率低于4%;天然氣產銷差率低于3.5%。
5.服務民生。到2025年,人均生活用電量和用氣量分別達到1200千瓦時和92立方米。進一步提升電力故障(燃氣漏氣)報修服務水平,中心城區(內環內)報修到達時間60分鐘(45分鐘)以內,非中心城區(內環外)90分鐘以內。

(四)重大能源設施布局優化
1.加快完善市內“5+X”電源布局。結合吳涇地區轉型和上海LNG站線擴建項目,完善“漕涇、臨港、外高橋、石洞口、吳涇-閔行-奉賢區域”5大電源基地功能。研究在閔行電廠布局大型燃氣發電基地,吳涇-閔行-奉賢區域電源基地將從煤氣并重逐步轉向全部為氣電,加快推進吳涇煤電等容量異地替代。臨港電源基地全部為氣電,漕涇和石洞口電源基地以清潔煤電為主、氣電協同發展,外高橋電源基地全部為清潔煤電。“X”為青浦白鶴、崇明推蝦港等分散電源點。
2.推動天然氣設施網源協調布局。上海LNG站線擴建項目建成后,配合“7+1”多氣源、多通道格局,著力完善天然氣主干管網“三大環網”結構。深化論證寶山-崇明越江管道西線方案,推動6兆帕主干管網從C字型向O型轉變,研究在寶山沿江地區規劃布局LNG儲運站,緩解東北部地區天然氣管網較為薄弱問題。優化浦東地區2.5兆帕環網,補強市中心1.6兆帕環網,為全市氣源均衡供應提供支撐。
3.形成南北互濟的油品供應體系。結合高橋地區城市規劃和徐匯濱江開發,同步調整全市油品供應體系,上海石化在全市油品供應中將發揮更為重要的作用。航油形成“5+5”供應格局,虹橋國際機場主要通過金虹管道供應,浦東國際機場主要通過五號溝和海濱油庫供應,并通過白滬管道(原油改航油)、浦虹機場聯絡管道提升安全性;云峰航油油庫調整到上海石化地區,并與五號溝、海濱、虹橋和浦東國際機場油庫成為上海五大航油儲備基地。汽柴油供應形成“2+X”供應體系,汽柴油管道運輸依靠金閔成品油管道和適時調整功能的原白滬石腦油管道,云峰成品油庫調整到石洞口地區,布局若干個成品油庫和碼頭。船用燃料油主要依托洋山申港油庫供應。
4.內外并重拓展非化石能源發展布局。市外非化石能源重點是在鞏固擴大西南水電基地的同時,積極爭取國家協調支持在西北等地區布局大型風光基地、在華東地區研究布局核電基地。市內非化石能源重點圍繞風光布局,風電發展海上為主、陸上為輔,近海風電重點開發奉賢、南匯、金山三大海域,深遠海風電重點布局在崇明以東海域,陸上風電重點布局在崇明、浦東(含九段沙)、金山等沿江沿海區域,因地制宜推動分散式風電開發;光伏開發集中與分布式并重,集中式光伏重點推動漁光互補、水光互補、農光互補和交通領域光伏發展,主要布局在崇明、青浦、奉賢、金山、松江、嘉定和浦東等區域,支持分布式光伏應建盡建,實施屋頂“光伏+”計劃。
四、主要任務
(一)著力構建安全可靠、堅強穩定的能源供給體系
1.統籌兼顧、系統優化,科學實施電源結構調整
一是優化市內煤電結構,煤電向清潔高效靈活兼顧轉變。實施現役煤電“三改聯動”改造(節能改造、靈活性改造、具備條件的實施供熱改造),重點推進吳涇八期2號機、寶鋼3號機等高溫亞臨界改造項目。對有意愿實施等容量替代的吳涇地區、外高橋一廠、石洞口一廠煤電機組,根據城市布局優化和煤機結構升級需要,支持企業開展等容量替代。結合高橋地區產業轉型同步關停高橋石化自備電廠。寶鋼和上海石化自備電廠加快清潔化改造,按照不超過原規模2/3保留煤機,寶鋼1號機關停改備用,其余燃機等方式替代;寶鋼、上海石化保留的煤電機組應實施“三改聯動”或等容量替代。在老舊機組中擇優確定戰略備用機組。在西北風光基地合理配建煤電。
二是有序推進市內燃氣電廠建設,氣電向調峰和適度電量支撐轉變。推進重燃重大專項建設,配合上海LNG站線擴建項目再建設約160萬千瓦燃機。結合城市重點區域開發,選擇冷、熱、電負荷較為集中的項目推廣天然氣分布式供能。到2025年,全市天然氣發電機組達到1250萬千瓦。
三是大力發展可再生能源,可再生能源向集中與分布式并重轉變。實施“光伏+”專項工程,結合土地和屋頂資源,分行業、分領域推進光伏發展,力爭光伏新增規模270萬千瓦。近海風電重點推進奉賢、南匯和金山三大海域風電開發,探索實施深遠海域和陸上分散式風電示范試點,力爭新增規模180萬千瓦。結合廢棄物資源化利用推進生物質發電項目建設,新增規模約40萬千瓦。因地制宜推進地熱能開發,研究探索潮汐能試點示范。
專欄:“光伏+”專項工程
“光伏+”住宅:新增裝機超過10萬千瓦。重點結合“平改坡”等工程,在小區住宅屋頂建設分布式光伏發電系統,支持新建住宅小區、低密度住宅建設分布式光伏發電設施。
“光伏+”園區:新增裝機超過80萬千瓦。以國家級產業園區和市、區兩級產業園區為重點,結合園區建筑建設分布式光伏發電設施。
“光伏+”農業:新增裝機力爭140萬千瓦。建設農光互補、漁光互補、菌光互補項目,在橫沙島高標準規劃“光伏+”農業,探索建設漂浮式光伏電站。
“光伏+”交通:新增裝機超過20萬千瓦。結合交通場站、交通樞紐、停車場、音屏障建設分布式光伏發電設施,建設光儲充一體化充電站。
“光伏+”校園:新增裝機超過10萬千瓦。通過在高校、職校、中小學等場所建設分布式光伏發電系統,普及綠色低碳教育理念。
“光伏+”水廠:新增裝機超過20萬千瓦。重點結合本市已建或新建制水廠、污水廠,在沉淀池、濾池、深度處理池等池體構筑物,建設分布式光伏發電系統。
“光伏+”公共機構:新增裝機超過10萬千瓦。科技、文化、衛生、體育以及黨政機關等公共機構,應率先在具備條件的屋頂建設光伏發電項目。
四是積極爭取新增市外來電供應,進一步提高清潔能源消納水平。根據國家能源戰略和特高壓通道走廊情況,按照“積極爭取、合理配置”的原則,“十四五”期間,爭取國家協調支持200萬千瓦低碳清潔市外來電。與非化石能源資源豐富的西部等地區加強合作布局大型非化石能源基地,力爭“十四五”期間啟動建設,為城市能源低碳轉型打好基礎。
2.對標最優、聚焦重點,有序推進堅強智能電網建設
按照“碳達峰、碳中和”目標任務要求,在盡快形成“雙環”(500千伏雙環網)“十一射”(7交4直11個市外來電通道)主干網架的同時,謀劃新的特高壓通道。進一步推動市外來電通道和城市輸電網、配電網協調發展,基本建成滿足國際大都市高可靠要求、適應可再生能源大比例接入需要,結構堅強、智能互動、運行靈活的城市電網。
一是合理布局新增市外來電通道。為滿足西北等地區千萬千瓦級風光基地消納要求,以崇明為落點同步規劃外電入滬特高壓通道,深入研究特高壓過江方案。力爭啟動葛南直流擴容工程,更大規模消納西南水電等清潔能源。
二是構筑堅強穩定的500千伏電網。“十四五”期間,新增500千伏變電容量970萬千伏安,新增線路長度361公里。建設東西兩大通道,東通道即江蘇-崇明500千伏線路,同時加快研究推進崇明到市區可再生能源輸電大通道建設;西通道即黃渡-泗涇-新余和東吳-黃渡-徐行“雙改四”線路改造。配合重燃重大專項,實施遠東-亭衛500千伏線路串抗工程,控制短路電流水平。配合外電入滬特高壓,重點做好崇明、寶山、嘉定等地區500千伏新增電網設施布局。
三是建設靈活可靠的220千伏電網。“十四五”期間,新增220千伏變電容量744萬千伏安,新增線路長度873公里。重點加快“三區一域”(臨港新片區、一體化示范區、虹橋國際中央商務區、吳涇轉型區域)和五個新城等重點地區電網建設。有序推進老舊變電站升級改造,加強相鄰分區之間聯絡通道建設,提高分區間互轉互濟能力。
四是打造世界一流的城市配電網。綜合運用新一代信息技術,提高配電網的智能化水平。結合重點區域建設,加快“鉆石型”配電網推廣應用,實施本市電力架空線三年行動計劃(2021—2023年),每年實施不少于80公里電力架空線入地,推動電網設施和城市融合發展。“十四五”期間,新增110千伏和35千伏變電容量855萬千伏安,新增線路長度2429公里。
專欄:“鉆石型”配電網
“鉆石型”配電網是指以10千伏開關站為核心節點、雙側電源供電、配置自愈功能的雙環網電網結構,以高安全可靠性,兼具經濟性和可實施性為目標,具備安全韌性、可靠自愈、經濟高效、易于實施等多重優點。“鉆石型”配電網由上海在全國率先提出并探索實施,目前已在西虹橋、徐家匯及張江科學城等地區率先試點應用。“十四五”期間,將在本市中心城區、中國(上海)自由貿易試驗區、臨港新片區和一體化示范區等重點區域推廣應用,為上海城市高質量發展提供有力支撐。
3.補齊短板、優化布局,加快天然氣產供儲銷體系建設
按照國家和本市有關要求,通過豐富氣源、完善管網和提升儲備等方式,構建更加穩定可靠的天然氣保障體系。一是加強氣源儲備能力建設。加快推進上海LNG站線擴建項目,力爭2023年起陸續建成碼頭和輸氣管道,推動10座儲罐相繼投運。積極推進中俄東線天然氣資源入滬。開展東海天然氣送滬路由和登陸點研究,研究在寶山沿江地區規劃布局LNG儲運站。二是完善天然氣主干管網布局。建成五號溝-崇明等主干管網項目,加快推動羅涇-白鶴、白鶴-練塘-金山-化工區復線項目,研究上海主干管網北部成環方案,提高本市天然氣管網薄弱區域的輸送能力。
專欄:上海LNG站線擴建項目
上海LNG站線擴建項目緊鄰上海洋山LNG接收站。項目主要由碼頭工程、接收站工程和輸氣管道工程三部分組成。其中,碼頭工程擬建設15萬噸級LNG專用碼頭1座;接收站工程擬建設10座20萬立方米以上儲罐和配套設施;輸氣管道工程連接小洋山島與上海奉新輸氣站。項目建成后,將大幅提高上海氣源保障和應急儲備能力。
4.優化布局、提升儲備,建設穩定可靠的油品儲運體系
一是加快成品油管道建設,重點推進四大管道工程(金虹航油管道、金閔二線成品油管道、上海石化-白滬管道、海濱-高化航油管道),在臨港新片區等重點區域規劃預留管道路由。二是提升油庫儲備能力。加快四大油庫擴建(五號溝、海濱和虹橋、浦東國際機場油庫)。三是實施設施布局調整。配合云峰油庫停用,推動石洞口地區油庫擴建;在上海石化地區布局航油儲罐,滿足航油儲備要求。適時調整白滬原油、石腦油管道功能。研究浦東國際機場專用碼頭就近供油可行性等。
5.規劃先行、適度超前,扎實做好重點區域能源保障
一是臨港新片區以完善管網設施布局為重點。圍繞500千伏遠東變電站,按照高可靠性標準完善區域電網。臨港新片區將新建220千伏變電站7座,改造220千伏變電站4座,新增110千伏變電站18座。新建2座高-次高壓調壓站、4座高-中壓調壓站,建設高標準的高壓環網系統,推動區域燃氣服務一體化供應,大幅提高區域供電、供氣能力。二是一體化示范區以能源網絡一體化布局為重點。新建220千伏變電站3座、110千伏變電站12座,利用西氣、川氣多路氣源優化管網布局。在全國率先實現跨省110千伏及以下配電網建設,探索建立一體化的區域電力、燃氣信息服務平臺,從能源設施末端轉為互聯互通節點,大幅提升能源供應可靠性和服務水平。
(二)著力構建綠色清潔、低碳高效的能源消費體系
1.進一步推動全社會節約利用能源。把節能貫穿于經濟社會發展全過程和各領域。堅持和完善能源消費強度和總量“雙控”制度,總量控制更加彈性、靈活適度。加強重點用能單位的節能管理,提高能源利用效率。鼓勵重點用能單位積極開展能效對標活動,加強節能技術研發與應用,提升能源管理信息化水平,爭當行業能效“領跑者”。通過政策、技術和市場機制等多種手段,按照不低于最大用電負荷5%的標準,加強能源需求側調節能力建設,提高系統能效。
2.促進重點用能領域綠色低碳轉型。結合本市重點區域和重大產業項目開發,實施可再生能源替代行動,新建項目原則上應一體化開發屋頂光伏,加強用戶側分布式供能、熱泵等綜合能源利用基礎設施建設。擴大電能和天然氣等清潔能源在交通等重點領域的應用。加強政策引領,優化流程對接,推進LNG加氣站和航運LNG加注設施建設。全市岸電泊位達到80個以上,內河碼頭完成低壓岸電設施標準化建設。進一步削減鋼鐵、化工用煤,煤炭使用進一步向發電領域集中。持續推進工業、建筑、交通、公共機構等重點領域節能,以綠色制造、綠色建筑、綠色交通為抓手,促進節能低碳循環發展。
3.進一步提升能源行業服務民生水平。打造一批能源惠民工程和實事工程,不斷提高市民滿意度和獲得感。電力重點是將崇明農網納入城網建設范疇,按照每戶8千瓦標準完成石化暫供區居民電能計量表前供電設施改造,進一步做好電網規劃和農民相對集中居住工作的銜接,推動配電網與充換電設施布局協調發展。燃氣重點推動全市居民住宅老舊立管改造、地下隱患管道改造、智慧燃氣表具應用。
(三)著力構建技術領先、高端示范的能源創新體系
1.提升能源技術研發和裝備制造水平
圍繞能源科技短板弱項,提升關鍵技術自主創新能力。加強國家能源研發創新平臺建設和管理,加強首臺(套)重大技術裝備和新型電力系統示范應用,以示范促研發、以應用帶產業,加快成為國際、國內能源科技創新策源地和技術產業高地。
一是聚焦關鍵技術,提升傳統能源裝備技術水平。結合國家重燃重大專項和中科院國家試驗平臺建設,加快實現燃氣輪機關鍵材料與部件制造、試驗、設計和運維的自主化。完全具備自主三代大型壓水堆主設備關鍵制造能力,突破第四代高溫氣冷堆、快堆、釷基熔鹽堆等堆型的主設備制造技術及核心材料技術。大力推廣煤電高溫亞臨界技術。提升大容量LNG船舶建造水平,加強1500米及以下工作深海油氣采油樹、管匯等裝備自主制造能力,在深海采油水下生產控制系統、水下密封等關鍵技術方面形成突破。推進國家管網應急救援中心(上海)建設,加強應急救援新技術研究和裝備研發,提升油氣管道保護水平。
二是發力新能源新賽道,助推能源清潔低碳發展。研制具有自主知識產權的10兆瓦級及以上海上風電機組和關鍵部件。推進新型高效晶硅電池發展,加快鈣鈦礦等新一代光伏電池的研發。加強燃料電池系統集成與控制、高壓和液態儲氫等關鍵技術攻關,重點建設中日(上海)地方發展合作示范區。支持低成本、高安全和長壽命的儲能技術發展,積極研究新型儲能技術。探索潮汐能、波浪能等新型能源開發。
2.加快能源領域新基建建設
鼓勵5G、云計算等數字技術與能源的深度融合,深挖能源大數據潛力,推進“互聯網+”智慧能源發展。加快以充電設施為重點的新終端建設。新建20萬個充電設施,建設45個以上出租車充電示范站,支持電動汽車發展。提升充電設施市級平臺核心功能,實現全市充電設施互聯互通,進一步改善用戶充電體驗。根據燃料電池產業發展需要,在臨港新片區、嘉定、上海化工區等區域布局一批加氫站。
專欄:新型充電基礎設施創新試點
新能源汽車新型充電基礎設施是推動新基建的重要途徑和抓手。上海已建立市級充電設施數據采集與監測平臺,實現了公用和專用充電設施平臺化管理。“十四五”期間,按照“互聯互通、有序可控、安全智能、共建共享”的原則,開展新型充電基礎設施創新試點,通過充電設施互聯互通破解用戶充電難問題,通過智能有序充電緩解電網調峰矛盾,力爭形成50萬輛車、50萬千瓦有序充電能力,實現網、樁、車融合發展。
3.推動能源新模式、新業態發展
積極培育能源領域新動能。結合電力市場建設,促進能源商業模式創新,培育發展能源咨詢、設計、生產、運維等一站式綜合能源服務模式,提供集冷、熱、電等能源品種于一體的綜合能源服務。結合能源新基建建設,重點培育新業態發展。一是推進多站融合發展,重點在中心城區建設一批示范站。二是推進陽光金融發展,助力分布式光伏發展。三是因地制宜發展儲能設施,大型風光電站按需適時配置儲能設施,在工業園區等領域有序發展用戶側儲能。
專欄:多站融合
多站融合是基于傳統變電站空間資源和供電能力的雙重優勢,深入挖掘變電站資源價值,融合電動汽車充電站、5G基站、北斗基站等,面向社會和相關行業提供公共服務的新業態。通過“土地融合、建筑融合、通信融合、服務融合”等資源整合和設施共享,有效節約土地資源和工程投資,推動電網傳統基礎設施與充電設施等新基建相結合,打造互利共贏的能源互聯網新模式。
4.布局四大能源創新示范區
一是在臨港新片區布局風光氣儲示范區。重點圍繞一核(500萬千瓦級臨港燃氣發電基地)、一帶(百萬千瓦級海上風電基地)、一區(50萬千瓦級分布式發電示范區)布局項目,促進風光氣儲融合發展,提升區域電源保障能力和綠色低碳發展水平。
二是在一體化示范區布局綜合智慧能源示范區。圍繞能源互濟互保、分布式能源高比例接入、配電網智能化升級等發展需求,結合水鄉客廳等重點項目開發,通過能源與信息技術深度融合,實現綠色城鄉和清潔能源協調發展、源網荷儲協調互動,打造“清潔低碳、安全可靠、智能開放”的能源互聯網,有效支撐示范區經濟社會清潔化、低碳化發展。
三是在小洋山布局高水平冷能利用示范區。按照“一次規劃、分期實施、梯級利用”的原則,推動冷能發電、數據中心、冷鏈物流倉庫等項目建設,科學規劃空氣分離、低溫粉碎等深冷利用項目,進一步提高LNG能源資源綜合利用效率。
四是在崇明布局低碳發展示范區。圍繞清潔能源推廣應用,建設零碳排放示范工程。在崇明開展零碳社區建設,建設若干高標準零碳示范建筑。同時,努力將橫沙打造成為零碳島。
(四)著力構建公平開放、競爭有序的能源市場體系
1.深入推進電力體制改革
借鑒國際電力市場建設經驗,按照全國統一電力市場工作部署,結合本市實際,推進以現貨為核心的電力市場改革。遵循規模由小到大、交易品種逐漸增加、交易機制逐步完善的市場建設規律,以電力現貨全電量競價與中長期交易為主、電力金融市場為補充,推動建設適應安全、低碳、經濟發展導向的現代省級電力市場體系,科學引導電力行業投資,提高資源配置效率,釋放電力市場改革紅利。積極穩妥做好上海電力交易中心股份制改制、售電側改革、增量配網等各項改革工作。
2.穩步推進燃氣行業改革
按照國家油氣體制改革部署,持續優化天然氣管網運營機制。在確保天然氣供應安全穩定的前提下,積極穩妥推進燃氣設施公平開放,完善與管網運營機制相適應的天然氣產供儲銷體系和價格形成機制。
3.加快推進上海國際油氣交易中心建設
推動交易品種齊全、期現相互聯動、具有國際影響力的油氣交易中心建設。通過油氣現貨優化資源配置,通過油氣期貨、發布價格指數和開展衍生品交易擴大價格影響力,為提高我國在國際油氣市場的話語權和定價權發揮重要作用。
專欄:建設上海國際油氣交易中心
發揮上海各類金融市場活躍、臨港新片區政策高地兩大綜合優勢,發揮上海石油天然氣交易中心、上海國際能源交易中心兩大國家級平臺龍頭作用,加快上海國際油氣交易中心建設步伐。一是聚焦保稅交易,成為國內外油氣交易鏈的中心節點。二是聚焦對標國際,成為向國內外油氣交易商公平開放的交易窗口。三是聚焦產業鏈發展,促進臨港新片區成為國內外油氣交易商聚集區。四是聚焦期現聯動,兩大國家級平臺進一步加強業務合作,推動交易品種的互動,實現期貨與現貨的聯動發展。
4.持續推進能源營商環境改革
進一步推進電力、燃氣接入營商環境改革,在低壓非居用戶電力占掘路告知承諾審批改革的基礎上,探索告知性備案、負面清單等改革舉措。實現燃氣接入“310服務”(最多3個環節、1件材料、0跑腿)。優化完善電力、燃氣接入收費機制,進一步壓縮時間、提高效率、降低成本、提升用戶滿意度。
5.健全能源安全儲備機制
明確各方責任分工,加快補齊儲備短板,不斷優化儲備結構,構建規模合理、責任清晰、響應靈敏、應對有力的能源安全儲備體系,做好應對極端天氣等情況的能源應急保供預案,提高應急處置和抗災能力。一是成品油儲備形成經營企業儲備為主和政府安全應急儲備為輔相結合的機制。二是天然氣儲備要發揮本市“一張網”優勢,落實燃氣企業主體責任,加快形成“政府3天、城燃企業5%、上游企業5%、國家管網5%”的儲備能力,通過氣電雙調提升用戶側調峰能力。三是煤炭儲備要鼓勵重點用煤企業深入挖掘潛力,深化與上海周邊地區的跨區合作。進一步落實燃煤發電企業電煤儲備責任,推動企業加強與上游煤礦、碼頭和運輸環節的協調合作。四是以電力應急儲備調峰能力為重點加快提升電力安全風險管控和應急處置能力。按照最大負荷40%標準,配備應急備用調峰能力,推進發電側調峰電源建設和靈活性改造,建立戰略備用機制。優化完善局部電網網架,保障重要用戶安全可靠用電,督促重要用戶配置自備應急電源。電力企業要建立健全電力監控系統網絡安全防護體系,夯實電網安全協同防御能力。
(五)著力構建開放共贏、協同互補的能源合作體系
1.深化長三角能源一體化合作
聚焦長三角區域發展關鍵問題和薄弱環節,按照合作共贏的原則加快推動區域能源合作發展。積極開展區域能源規劃銜接,加快推動上海LNG站線擴建項目、外電入滬特高壓等跨省重大工程建設。持續推進滬浙、滬蘇天然氣聯絡線等重大項目,進一步完善互聯互通、余缺互濟合作機制,提高蘇浙皖滬三省一市能源應急保障能力。在一體化示范區積極探索區域能源協同發展新模式。
2.拓展能源國際國內合作新格局
統籌國際、國內兩個市場,推動能源上下游一體化深度合作。進一步加強與國內能源輸出地區的戰略合作,鼓勵上海能源企業“走出去”,開拓能源供應渠道和儲備基地。鼓勵上海能源企業以多種方式參與海外清潔能源、油氣勘探等能源項目開發,加大能源領域先進技術、關鍵技術的引進和消化。力爭在能源領域打造具有國際影響力的能源科技創新中心、市場交易中心、高端裝備制造中心和資源配置中心。
五、保障措施
(一)強化能源統籌管理
發揮市能源工作領導小組作用,加強統籌協調,各成員單位以及各相關業務部門按照職能分工,認真履職盡責、形成工作合力,確保能源保供、控煤、天然氣產供儲銷體系建設、能源體制改革等重點工作落到實處取得實效。
(二)建立完善規劃體系
加強綜合能源規劃管理,統籌煤炭、天然氣、光伏、風能、生物質等資源綜合利用,以本規劃為統領,以國土空間規劃、專項規劃等為支撐,形成定位清晰、統一銜接的規劃體系。充分發揮能源規劃對全市能源發展、項目布局和社會投資的戰略導向作用,做好重要能源設施規劃場址的預留保護。
(三)推進規劃落地實施
健全規劃評估推進機制,加強規劃任務分解落實,綜合運用第三方評估等方式,做好規劃實施情況的動態監測和評估工作。完善信息溝通交流機制,發揮社會參與和監督的作用,促進規劃有效實施。
(四)完善能源治理體系
充分利用信息化平臺,提高對能源項目的服務和管理水平。以電力市場信用評價、信用披露和信用聯動獎懲機制完善為起點,逐步加強能源行業企業信用管理。建立電力安全風險管控體系,增強電力系統網絡安全。強化能源監測預警和應急響應,提升本市能源應急管理能力。
(五)加強人才隊伍建設
鼓勵企業和高校積極培養和引進能源領域高層次人才和團隊。圍繞油氣資源勘探開發、化石能源清潔高效轉化、可再生能源高效利用、核能安全利用、智慧能源、儲能技術等領域,建設一批能源創新中心,為上海能源轉型升級和創新發展提供人才保障。

