近日,國家發改委、財政部、國家能源局聯合印發了《完善生物質發電項目建設運行的實施方案》,引發業內關注。有從業人士認為,新政打開了前幾年一直緊縮的入庫大門,使得以前未能入庫的并網存量項目能夠優先入庫了,是件好事。但也有人認為,《方案》背后還隱藏的大量的風險和不確定性,所以表達出悲觀和恐慌情緒。
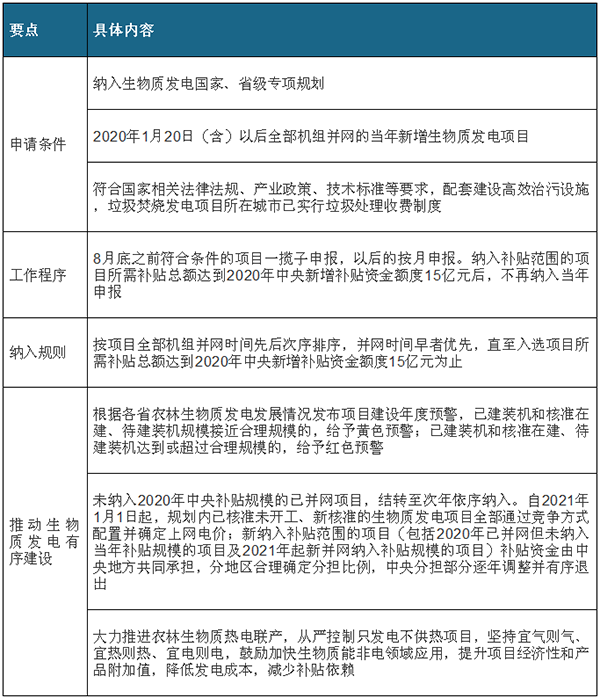
《完善生物質發電項目建設運行的實施方案》相關要點

數據來源:發改委、財政部、家能源局
基于此,我們將從有利方面與不利方面進行分析:

數據來源:公開資料整理
有利因素:“搶裝潮”來襲成本控制的企業將成贏家
根據《方案》的排序納入規則:按項目全部機組并網時間先后次序排序,并網時間早者優先,直至入選項目所需補貼總額達到2020年中央新增補貼資金額度15億元為止。因此,大量垃圾發電在建項目都將快速進入“搶裝”的階段,以爭取在截至日期前并網發電。
據國家能源局數據顯示,2019年,我國生物質發電裝機容量達到2254萬千瓦,同比增長26.6%;2020年上半年,累計裝機容量達到2520萬千瓦。
2016-2020年上半年我國生物質發電累計裝機容量

數據來源:國家能源局
同時在企業方面,由于此前的生物質發電行業外部支付條件難有顯著改善,因此許多企業只能苦練內功,降低成本。而從《方案》中的第五點來看,那些控成本的企業將成為贏家,行業利益也將重新被分配。
相關企業將在《方案》中受益

數據來源:公開資料整理
難點:競價上網+央地分攤難以落實,已拿的項目陷入開工與不開工兩難之地
為什么說是競價上網+央地分攤(再到中央退出)難以落實呢?最關鍵的原因是中央可再生能源基金嚴重缺錢,加上中央與地方財權和事權的邏輯需重新理順。因此,地方政府有些“心有余而力不足”,財政壓力加大,這或將倒逼市場讓利或改革。
為什么這么說呢?以項目收益為例,目前我國垃圾發電標桿電價統一每度0.65元。以一個1000噸/日項目為基準,按照補貼價60元/噸,0.65元/度補貼,其項目資本金稅后IRR為10.38%。假設國補取消0.1~0.2元,其項目資本金稅后IRR將降低至4%~7%,這對于一般公司的投資需求明顯不足。而若想達到同等收益,政府補貼則需上漲58%~116%(95元-130元/噸),因此一個項目政府每年需要額外多付1100-2300萬元。
垃圾焚燒運營收入組成

數據來源:公開資料整理
國補下調后稅后資本金IRR以及維持同等收益處置費變化情況

數據來源:公開資料整理
而根據方案,自2021年1月1日起,規劃內已核準未開工、新核準的項目全部采取競價上網模式。簡單來說,就是對于近兩年企業已拿下的生物質發電相關項目來說,要么趁還沒開工,與地方政府重新商量處置價,避免遭受較大的競價風險;要么開工,采用“老人老辦法”并爭取拿到相關福利。
截至目前國補相關事件及內容

數據來源:公開資料整理
綜上,此次方案的頒布雖然將給行業降溫,為后進者加大了壓力,但好處也是依然存在。此次方案也刺激了市場,同時倒逼市場在技術和管理等方面做出優化改革。